企業人力資源管理需要用什么系統?
2024-07-30 16:02:03 瀏覽:675 咨詢電話:400-1800-278人力資源管理在現代企業發展中占據重要地位,為了高效管理、優化人力資源配置并提升員工滿意度,企業需要數字化系統提供協助,那企業人力資源管理需要用什么系統?
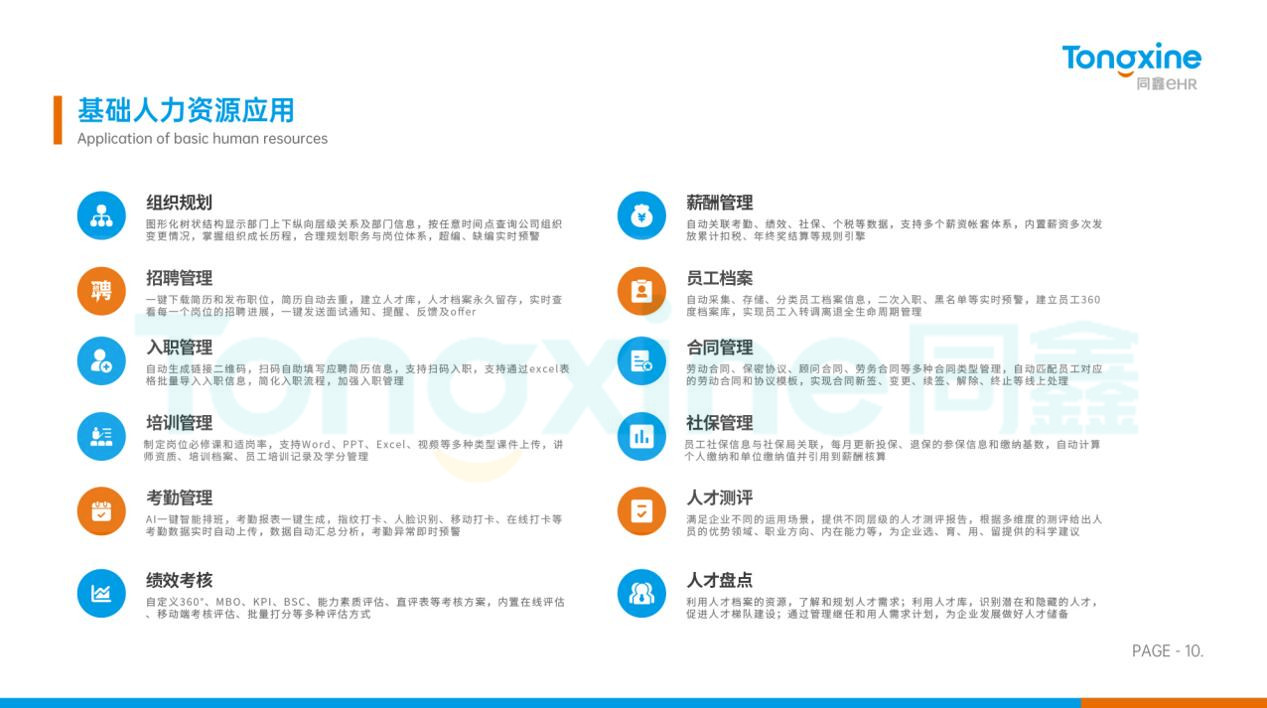
隨著企業規模的擴大和業務的復雜化,傳統的手工或分散式人力資源管理方式已難以滿足現代企業的需求。人力資源管理系統作為一種集成化的軟件解決方案,能夠全面覆蓋員工信息管理、考勤、薪酬、招聘、培訓、績效、行政后勤等多個方面,實現人力資源管理的標準化、流程化和自動化,從而提高管理效率,降低管理成本。

企業人力資源管理主要功能:
員工管理:系統能夠集中存儲員工的基本信息、教育背景、工作經歷等,便于HR隨時查詢和更新,實現員工全生命周期管理。
考勤管理:支持多種打卡,支持復雜班次智能排班,能夠自動統計考勤數據,提供多種考勤報表,對加班休假進行管控,提供考勤流程審批,減輕HR的工作負擔。
薪酬管理:支持多種薪酬體系,自動計算薪資、獎金、扣款項等,確保薪資發放的準確無誤,支持多樣化的福利方案設置,提升員工滿意度。
招聘管理:包括簡歷篩選、面試安排、建立人才庫等,幫助企業快速找到合適的人才。一些先進的系統還支持AI技術,能夠自動篩選簡歷并推薦合適的候選人。
培訓與發展:實現全流程的培訓管理,同時人力資源系統可提供在線學習資源,支持員工根據個人職業路徑選擇適合的培訓課程,并跟蹤學習進度和效果。
績效管理:支持MBO/BSC/KPI/360/OKR等多種績效方式,打通績效目標、績效計劃、績效跟蹤反饋、考核結果應用、績效分析等全管理流程環節。
系統選擇建議:
企業人力資源管理需要用什么系統?企業在選擇人力資源管理系統時,應根據自身的行業特性、規模、需求和預算進行綜合考慮。目前國內也有很多不錯的人力資源管理系統廠商,例如:朗新、嘉揚、北森、紅海云、同鑫科技等都是不錯的選擇。

同鑫科技專注人力資源管理系統24年,積累了6000+企業的成功案例經驗,服務團隊輻射全國。系統產品簡單易用、成熟穩定、功能全面,涵蓋組織、人事、考勤、薪資、招聘、培訓、績效、宿舍、消費、移動端、OA流程、自助平臺等18大功能模塊,可以跟多種硬件設備、OA、ERP、MES、釘釘、企業微信、電子簽等集成對接,可提供定制和二次開發支持,相比同行有著快速實施交付的優勢。
更多人力資源管理系統相關資訊:


