一個人力系統應該有哪些功能?
2023-11-16 17:03:55 瀏覽:1106 咨詢電話:400-1800-278隨著數字化技術與人力資源領域的深度融合,目前市場上的人力系統產品功能十分全面強大,而且在功能上企業可以按需靈活選擇,那一個人力系統應該有哪些功能?

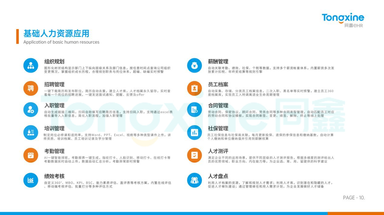
組織和人事管理:
組織和人事是人力系統最基礎的兩個功能模塊,主要是為企業或組織提供組織架構管理、崗位設置、職務管理、員工信息維護等服務,包括員工檔案、入職離職手續、合同管理等內容,管理員可以通過該模塊完成各種信息的維護,如:員工信息、職務晉升、調動、離職等。
人事管理:
這是人力資源軟件基礎模塊之一,可以幫助企業梳理優化組織架構,組織架構圖展現,明確崗位職責信息,還可幫助企業建立員工檔案、人事異動等其他基礎信息,協助HR人員基本事務處理如入職、異動、離職等。同時人事管理作為系統的基礎模塊,還會為其他分析、統計、預測、預警等高端功能應用提供數據支撐。
考勤管理:
考勤是企業管理的基礎,所以考勤管理亦是人力資源軟件核心的功能模塊。考勤系統可與主流考勤設備對接,支持多種打卡,數據實時上傳,考勤異常預警,支持考勤數據統計,考勤報表分析,智能排班,加班休假管控等等,還有考勤流程的審批,幫助企業建立高效考勤管理機制,全方位解決企業考勤管理難題。
薪資管理:
很多企業崗位設置復雜,多種薪資體系導致每月薪資計算要耗費大量的人力和時間,所以人力系統需要對企業薪酬管理提供支持。該模塊包括薪酬核算、社保公積金繳納、獎懲考核等內容,系統可以定義不同崗位的員工薪資體系,使用不同的薪資套賬,自定義薪資公式,滿足特殊崗位的計薪模式,自動關聯考勤、績效等模塊,可以一鍵計算薪酬、社保、公積金、福利金等,保障算薪的準確性和提升效率。
招聘管理:
人才是企業發展的關鍵因素,很多企業HR都面臨招聘難題,所以招聘同樣成為人力資源軟件的重要功能模塊,其可以跟主流的招聘渠道平臺進行對接,比如智聯、前程無憂、獵聘、58等等,實現一鍵發布職位信息,一鍵下載簡歷,這樣可以提升HR招聘效率,同時系統可以對招聘過程進行管理,可以幫助企業建立專屬人才庫,積累人才資源。
培訓管理:
很多企業越來越重視員工的培訓成長,人力系統培訓模塊支持崗位必修課設置、支持為員工制訂獨立培訓計劃、規劃培訓課程、能提供PC/移動端的在線學習平臺、支持培訓檔案管理和全程記錄,幫助企業培訓體系的落地,實現培訓資源全范圍共享,實現人才的培養開發!
績效管理:
績效管理對于現代企業的經營發展十分重要,人力系統是解決績效難以落地的難題的重點工具,績效系統支持OKR、KPI、360、MBO等多種主流績效考核方式,支持建立績效指標庫,提供固定/彈性考評項,可以實現績效全流程管理,可與移動App協同應用,支持根據企業績效制度定制,還可以為企業提供專業的績效咨詢服務。
以上都是人力系統中對于企業十分重要的功能模塊,涵蓋了人力資源的六大模塊,幫助企業解決管理難題,提升人力管理效益。同鑫科技專注人力系統軟件23年,全國有6000+成功案例,若有興趣進一步了解歡迎聯系同鑫。
更多人力系統相關資訊:


